
近日,学校开展了2023年“我为师生办实事”十大项目评选活动,深入践行以师生为中心的发展理念,巩固拓展2022年“我为师生办实事”实践活动成果,不断增强师生获得感、幸福感、安全感。根据师生投票结果,共评选出“最受欢迎服务师生”...

2024年元旦前夕,校领导于沐琳、刘志强、刘建驰、张丰发、荣盘祥、付百学等先后走访慰问了离退休老同志,了解他们的生活和身体情况,向他们致以新年的问候和祝福,把温暖送到了他们身边,并送去了慰问金。 校党委书记于沐琳亲切看望了离休干部张立华。...
12月15日,黑龙江省工业和信息化厅公示了2023年省级小型微型企业创新创业基地名单,黑龙江黑工程科技园发展有限公司运营的哈尔滨市中小企业创业(孵化)基地被认定为省级小型微型企业创新创业基地。 本次获得省级小型微型企业创新创业基地的认定,...

12月27日,黑龙江工程学院第十次本科教学工作会议在逸夫报告厅召开。校领导、党委常委,正副处级干部,机关、教辅及直属单位副科级以上干部,各二级学院(部)教师代表400余人参加会议。会议由校党委副书记孔超主持。...

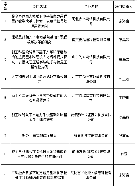
近日,教育部发布了《教育部高等教育司关于公布2023年产学合作协同育人项目立项名单的通知》(教高司函〔2023〕11号)。公布了2023年第一批次立项结果,我校获批9项教育部产学合作协同育人项目。 近年来,学校持续推进校企合作协同育人平台建设和项目申报组织工作,...
为深入贯彻落实《教育部关于做好2024届全国普通高校毕业生就业创业工作的通知》(教就业[2023]4号)精神,进一步推进学校毕业生就业工作,近日,学校召开2024届毕业生第二次就业工作推进会议。党委副书记、工会主席刘建驰出席会议并讲话,...

12月26日14时,黑龙江工程学院第五届教职工代表大会执行委员会第四次会议在教学办公楼801会议室召开。会议审议通过了《黑龙江工程学院科研项目与成果认定办法(修订)》《黑龙江工程学院专业技术职务评审办法(修订)...
12月21日,学校召开2023年度二级党组织纪检委员述职会议。党委书记于沐琳出席会议并讲话。党委常委、组织部部长孙云霞、纪委委员、二级党组织纪检委员、专职纪检监察干部参加会议。会议由党委常委、纪委书记、监察专员董贵杰主持。...

近日,由黑龙江省教育厅主办的全省第七届大学生艺术展演活动评选结果揭晓。我校参赛项目成绩优异,10件参赛作品荣获奖项,其中二等奖3项、三等奖7项,我校同时获评高校优秀组织奖。 大学生艺术展演活动每3年举办一届,...

12月20日下午14时,北京慕成防火绝热特种材料有限公司联合学校校友会、教育发展基金会在教学综合楼B区报告厅举行“慕成暖冬行动”活动,为全校教职工捐赠并发放热帖。门海副校长及校友会、基金会工作人员参加了活动。...