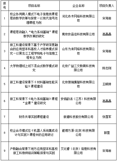
近日,教育部发布了《教育部高等教育司关于公布2023年产学合作协同育人项目立项名单的通知》(教高司函〔2023〕11号)。公布了2023年第一批次立项结果,我校获批9项教育部产学合作协同育人项目。
近年来,学校持续推进校企合作协同育人平台建设和项目申报组织工作,项目获批数量逐年增加。2023年学校第一批申报15项中有9个项目获批立项,获批资助经费共计36万元,较去年同期立项数量增长50%,资助金额增长300%。学校将加强对教育部产学合作协同育人项目指导和管理,鼓励教师与企业深度合作,提高学校产学合作协同育人项目的运行质量,促进学校应用型人才培养质量的提升,更好地服务经济社会发展。
2023年教育部产学合作协同育人项目(第一批)
立项名单(排名不分先后)
